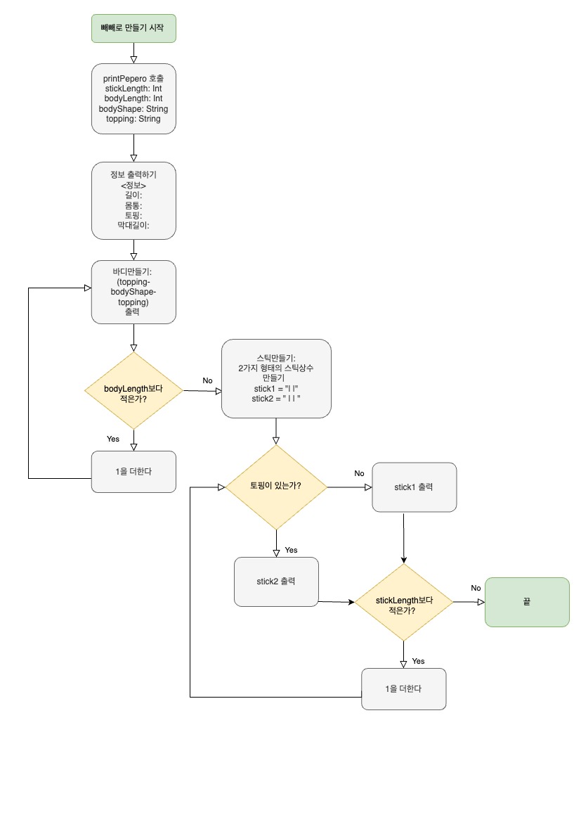
코드가 복잡해질수록 흐름을 파악하는 건 힘들어진다. (당연)
이 때 순서도라는 것이 큰 도움이 됨. 협업할 때도 의사소통이 원활해짐.
작성할 코드의 흐름을 미리 러프하게 작성해보고, 이를 토대로 코드를 짜는 것!
* 순서도를 작성할 때는 로직을 최대한 세분화해서 하나의 기호가 한 가지 작업만 수행하도록 하기
* 각 칸은 코드가 아닌 문장으로 쓰기
* 무료 순서도 그리는 사이트 추천 http://draw.io
코드가 복잡해질수록 흐름을 파악하는 건 힘들어진다. (당연)
이 때 순서도라는 것이 큰 도움이 됨. 협업할 때도 의사소통이 원활해짐.
작성할 코드의 흐름을 미리 러프하게 작성해보고, 이를 토대로 코드를 짜는 것!
* 순서도를 작성할 때는 로직을 최대한 세분화해서 하나의 기호가 한 가지 작업만 수행하도록 하기
* 각 칸은 코드가 아닌 문장으로 쓰기
* 무료 순서도 그리는 사이트 추천 http://draw.io
댓글